学生工作部(学生处)、党委武装保卫部(保卫处)
学校首页
部门首页
部门简介
部门职能
机构设置
岗位职责
学工动态
学生社区
团情快递
社团活动
学生资助
管理制度
下载专区
通知公告
通知公告
通知公告
当前位置:
部门首页
>
通知公告
>
正文
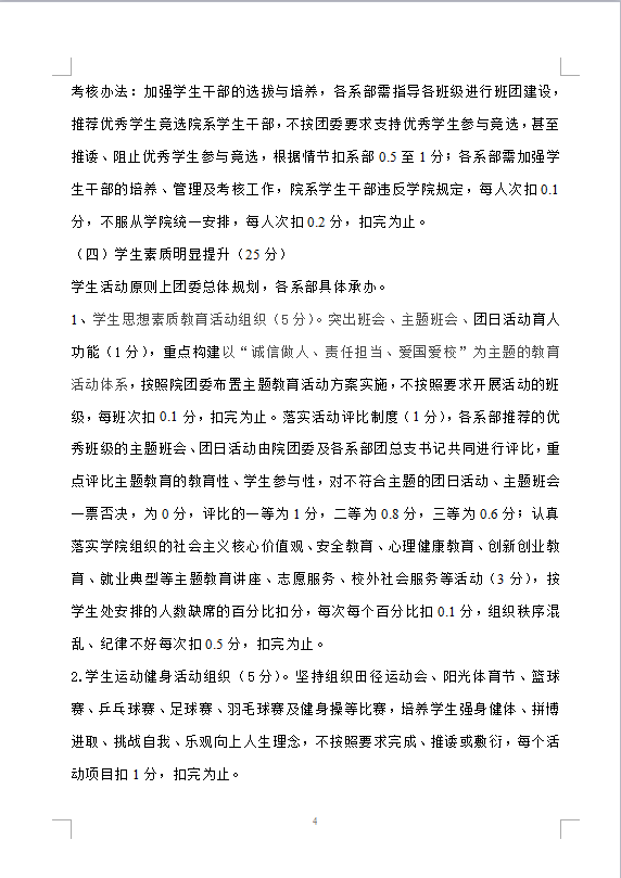
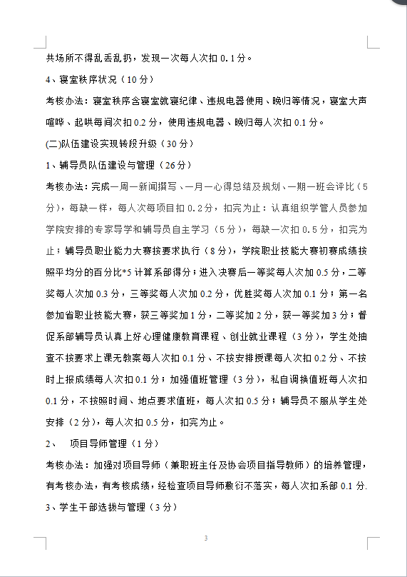
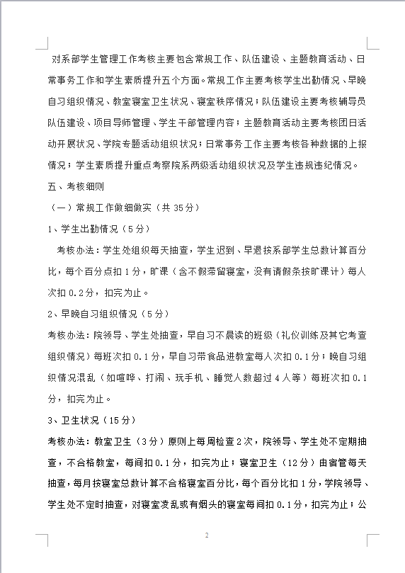
学生处2017年对系部学生管理工作量化考核细则
作者:
发布时间:2017-02-21
上一条:
2017年辅导员职业能力提升实施方案
下一条:
2017年学生处工作计划