时间:2018-09-12 【 打印 】
一、招收对象及报考条件
我院全日制在校生大专生。
二、学习方式、层次、学制
1、学习方式:按照主考院校教学计划及提供的教材、学习大纲,以学生自学、助学面授、网上学习等方式组合进行。
2、层次:本科。
3、学制:2年
三、考试时间:
统考课程考试:每年4、10月(由四川省教育考试院组织考试,考试地点见考试座位通知单)。
省考课程考试:每年1、7月(由学院组织考试)
四、证书颁发、毕业生待遇及学位
1、证书颁发、毕业生待遇:学生经过学习考试,全部课程修完合格,完成毕业论文及答辩,且思想品德鉴定合格者,由四川省高等教育自学考试委员会和主考院校发给所学专业的本科毕业证书,享受本科生待遇(经教育部电子注册学籍和核发的国家认可的本科文凭)。
2、学位:根据川学位办(2006)54号文的规定,符合以下条件的本科毕
业生可授予学士学位证书。
(1)本科毕业生只能申请一次学士学位,时间是在获得本科毕业证书后两年内,未通过者不再受理学位申请;
(2)本科平均成绩不低于65分(纳入计算的课程不含体育课、毕业论文或毕业设计以及其他毕业实践环节);
(3)通过省学位办组织的学位英语考试,参加考试的时间为取得考籍至申请学位前。
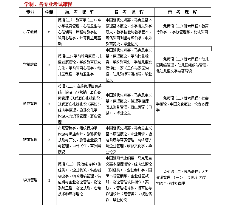
五、招生专业、收费标准

六、报名时间、地点及资料
1、报名时间:春季:每年3月1日-4月15日。秋季:每年9月20日-10月20日。
2、报名地点:眉山职业技术学院行政办公楼108室
3、所需资料:报名时带身份证复印件1张,图像采集统一组织。
七、报名咨询电话: 028-38235456、38025827 郭老师、 潘老师、黄老师、伍老师。
四川师范大学、成都信息工程大学应用型高等教育自考本科专业课程设置一览表


