时间:2021-07-27 【 打印 】
眉山职业技术学院(简称“学校”,下同)食堂现面向社会公开采用竞争性谈判方式遴选食材和耗材供应商,热诚欢迎符合条件的供应商参加。
一、项目名称与编号
1.项目名称:食堂食材和耗材采购。
2.项目编号:STSCHCCG-202107
二、项目基本情况
(一)项目分包
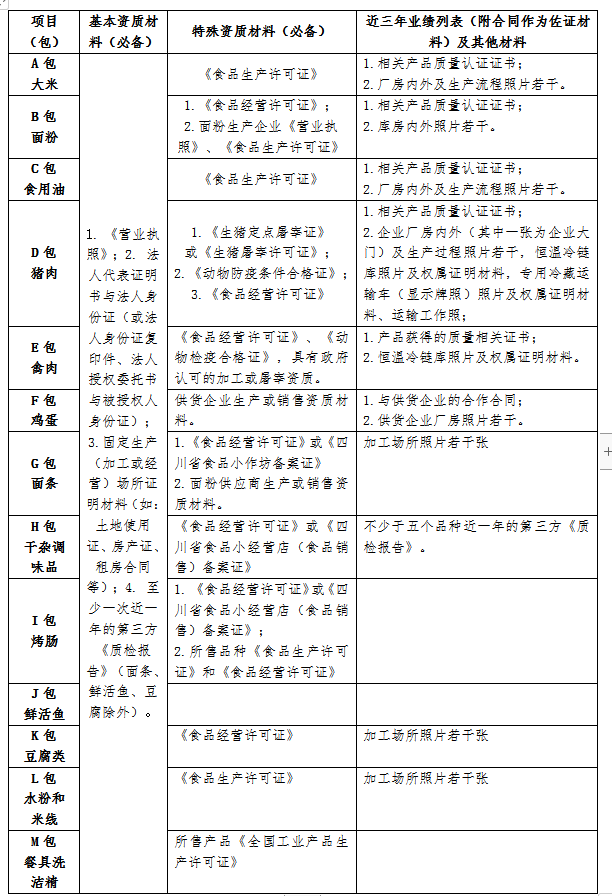
包括:大米、面粉、食用油、猪肉、禽、鸡蛋、面条、干杂调味品、火腿肠、鲜活鱼、豆腐类、水粉和米线、餐具洗洁精共13个独立包。
(二)各包质量标准和要求

备注:学校为便于食材验收,制定了食材验收标准(详见合同主要条款附件),学校标准与国家标准、行业标准不一致的,以高者为准。
(三)消费人数
1.在校就餐学生约6500人、教职工约400人。
2.对学生实行封闭式管理(周末和节假日除外)。
三、项目期限
1学年,自2021年8月开学(开学时间以上级通知为准)至2022年8月暑假结束。
四、参加谈判供应商资质与条件
(一)满足《中华人民共和国政府采购法》第二十二条规定
供应商参加政府采购活动应当具备下列条件:
1.具有独立承担民事责任的能力;
2.具有良好的商业信誉和健全的财务会计制度;
3.具有履行合同所必需的设备和专业技术能力;
4.有依法缴纳税收和社会保障资金的良好记录;
5.参加政府采购活动前三年内,在经营活动中没有重大违法记录;
6.法律、行政法规规定的其他条件。 采购人可以根据采购项目的特殊要求,规定供应商的特定条件,但不得以不合理的条件对供应商实行差别待遇或者歧视待遇。
4-6项可以《承诺函》的形式证明。
(二)采购人根据采购项目提出的特殊条件
1.猪肉、禽肉供应商应具备屠宰资质,并拥有恒温冷链库。
2.大米、食用油供应商应为加工企业。
3.近三年内供应商所供食材未发生过食品安全事件。
4.本次谈判活动均不接受联合体参加谈判。
特别说明:不允许借用他人资质、证书参加谈判,即便是谈判时蒙混过关成为供应商,签署了供应合同,一经发现将视为舞弊,立即解除合同。
五、报名
申请参加谈判的供应商将下表内相应包要求的资料影印件发送到邮箱mzyhqfwc@163.com,邮件收取截止时间为2021年7月30日17:00时。同时,将这些资料通过快递(或现场)方式在2021年8月01日17:00时之前递交到本公告中联系办法所示地址。
(特别提示:1、如未在截止时间收到资料,视为未报名。2、邮件标题注明包名称;邮件正文处注明联系人及联系电话,否则按未报名处理。3、如投标多个包,一个邮件发送一个包要求的相应材料;恕不接受一个邮件发送多包材料。4、邮寄或递交资料应与邮件资料一致。)

六、审核和考察报名企业
采购人在2021年8月2日17:00后对供应商提交的资质材料进行初审后确定考察对象,考察时不通知供应商;考察的重点为食品安全、供应保障。
七、谈判文件的获取
通过采购人(眉山职业技术学院,下同)初审、考察审核的企业于2021年8月5日17:00前在联系邮箱自行下载《谈判文件》。
八、响应文件递交
(一)响应文件递交截止时间(暂定)
1.大米包:8月9日8:30。
2.面粉包:8月9日10:00。
3.猪肉包:8月9日14:00。
4.干杂调味品包:8月9日16:00。
5.禽肉包:8月10日8:30。
6.鸡蛋包:8月10日10:00。
7.面条包:8月10日14:00。
8.食用油包:8月10日16:30。
9.烤肠包:8月11日8:30。
10.鲜活鱼包:8月11日10:00。
11.豆腐类包:8月11日14:30。
12.水粉和米线包:8月11日16:30。
13.餐具洗洁精包:8月11日17:30。
特别说明:响应文件必须在响应文件递交的截止时间前送达递交地点,逾期送达的响应文件恕不接收,本次采购不接受邮寄的响应文件。
(二)递交响应文件地点
眉山市东坡区眉州大道岷东段5号——眉山职业技术学院后勤处(学校大门东侧平房内)。
九、特别说明
1.采购方每月组织市场调查(供应商可共同参与)确定猪肉、禽肉、鸡蛋和鲜活鱼零售均价,作为次月下浮议定比例后的供应价格。
2.除猪肉、禽肉、鸡蛋和鲜活鱼4个包外的其他9个包成交最终报价为合同价,合同期原则上不变。市场价格波动较大而需要调整,可在合同期第二学期开学前按程序调整一次,学期中不再调整。
十、联系办法
地点:眉山职业技术学院后勤处。
联系人:范老师 联系电话: 13909037783。
眉山职业技术学院
2021年7月27日